ЦАП
C точки зрения соотношения цена/быстродействие лучшее решение — R-2R ЦАП. Первоначально я планировал использовать Blue Pill как источник сигнала, и в этом случае можно задействовать целый порт сразу на 2 ЦАПа (каналы X и Y). Однако, ориентируясь на данный проект, я решил применить сдвиговые регистры 74HC59. В плане быстродействия мы ничего не теряем, так как GPIO в stm32f103 работают с частотой около 2 МГц, и то при прямой записи в регистры, через обертки получается несколько медленнее. А вот шина SPI недурно работает на частоте 32 МГц, и итоге для двух 8-битных каналов получаем 2 мегасемпла в секунду, при этом ЦАП можно использовать независимо с другими источниками сигнала. А кроме того, ЦАП на 74HC595 выдает сигнал до 5 В, что, учитывая низкую чувствительность трубки, нам только на руку.
Схема ЦАПа
Сначала, конечно, схемка была попроще, в ней присутствовали только сдвиговые регистры. Микроконтроллер писал в SPI два байта, а потом дергал ножку RCLK, и все было хорошо, все работало. Потом мне захотелось выводить массивы побольше, которые не помещались в память контроллера, и тут было два варианта: приладить к контроллеру флешку или подключить к компу через USB/SPI. Я выбрал второй вариант, а в качестве USB/SPI использовал FT232H.
Это самый быстрый USB/SPI из мне известных, а кроме того, его можно приобрести в виде готового модуля за терпимые деньги (ну, некоторое время назад так и было). Однако у FT232H есть та же проблема, что и у контроллера SPI: порт работает быстро, а GPIO медленно, причем гораздо медленнее, чем в контроллере, поэтому дергать ножку регистра на каждые два байта неразумно. Пришлось малой кровью допилить недоSPI 74HC595 до «почти SPI». Идея достаточно проста: надо считать тактовые импульсы и каждый 16-й дергать RCLK. Для этого собран делитель на 16 на четырех D-триггерах. А чтобы знать, откуда считать импульсы, по сигналу CS происходит установка триггеров, что срабатывает как синхронизация.
Конечно, делитель проще было собрать на 74HC4040, но это как‑нибудь в другой раз. Так или иначе, мы получили ЦАП, способный выдавать до 2 мегасемплов в секунду, причем его скоростью можно управлять, меняя скорость шины SPI. О резисторах можно сказать, что использовать резисторы одного номинала удобно: получаешь правильное соотношение сопротивлений 1/2. В принципе, можно сэкономить и использовать резисторы 5К1 и 10К. Немного пострадает линейность, что на глаз почти незаметно, впрочем, экономия копеечная и того не стоит.
Внешний вид собранного DAC
Электронно-лучевая трубка
Электронно‑лучевые трубки, пожалуй, самые сложные радиолампы в плане устройства и управления. Предназначены они, как несложно догадаться, для вывода изображения. Здесь и далее мы будем говорить только об осциллографических трубках с электростатической фокусировкой и электростатическим отклонением.
Электронно‑лучевая трубка
Как все‑таки работает такая лампа? Электроны испускаются катодом, после чего проходят через систему фокусировки, которая в простейшем случае состоит из трех электродов, как на рисунке выше. Первый электрод управляет яркостью, второй фокусировкой, а третий, ускоряющий, отвечает за астигматизм. После этого пучок пролетает через две пары отклоняющих электродов, отвечающих за горизонтальное и вертикальное отклонение.
Затем электроны долетают до слоя люминофора и заставляют его светиться. Если фокусировка настроена, то на экране горит точка, положение которой определяется напряжением на отклоняющих электродах. Изменяя это напряжение, мы можем выводить изображение. Но это все общие слова, теперь перейдем к конкретике, о которой обычно не пишут, разве что на тематических форумах.
Питание и обвязка трубки
Перед тем как изобретать свой велосипед, неплохо бы ознакомиться с уже изобретенными вариантами. По уму, конечно, стоило бы собрать для анодного напряжения импульсник со стабилизацией. Но поскольку для накала нужно 6,3 В, а в осциллографических трубках большая часть высокого напряжения подается на катод, то есть потенциал катода около –900 В, источник питания накала должен быть надежно изолирован от массы. Проще всего провернуть этот финт, используя накальную обмотку.
А раз уж нужна накальная обмотка, значит, трансформатор будет содержать и анодную обмотку, поэтому высокое напряжение можно получить умножителем. Как говорится, 1000 В — это всего лишь три раза по 330 В. Поэтому, вдохновившись проектом простого осциллографа на 6ЛО1И, я разработал свою схему, в которой от исходной остался только концепт.
warning
Разность потенциалов между положительным и отрицательным плечами источника питания превышает 1000 В! Удар таким напряжением смертельно опасен, а кроме того, это очень больно. Поэтому будь крайне внимателен и осторожен! А если нет опыта в работе с высоким напряжением, возможно, лучше и не связываться с этим блоком питания. Я предупредил.
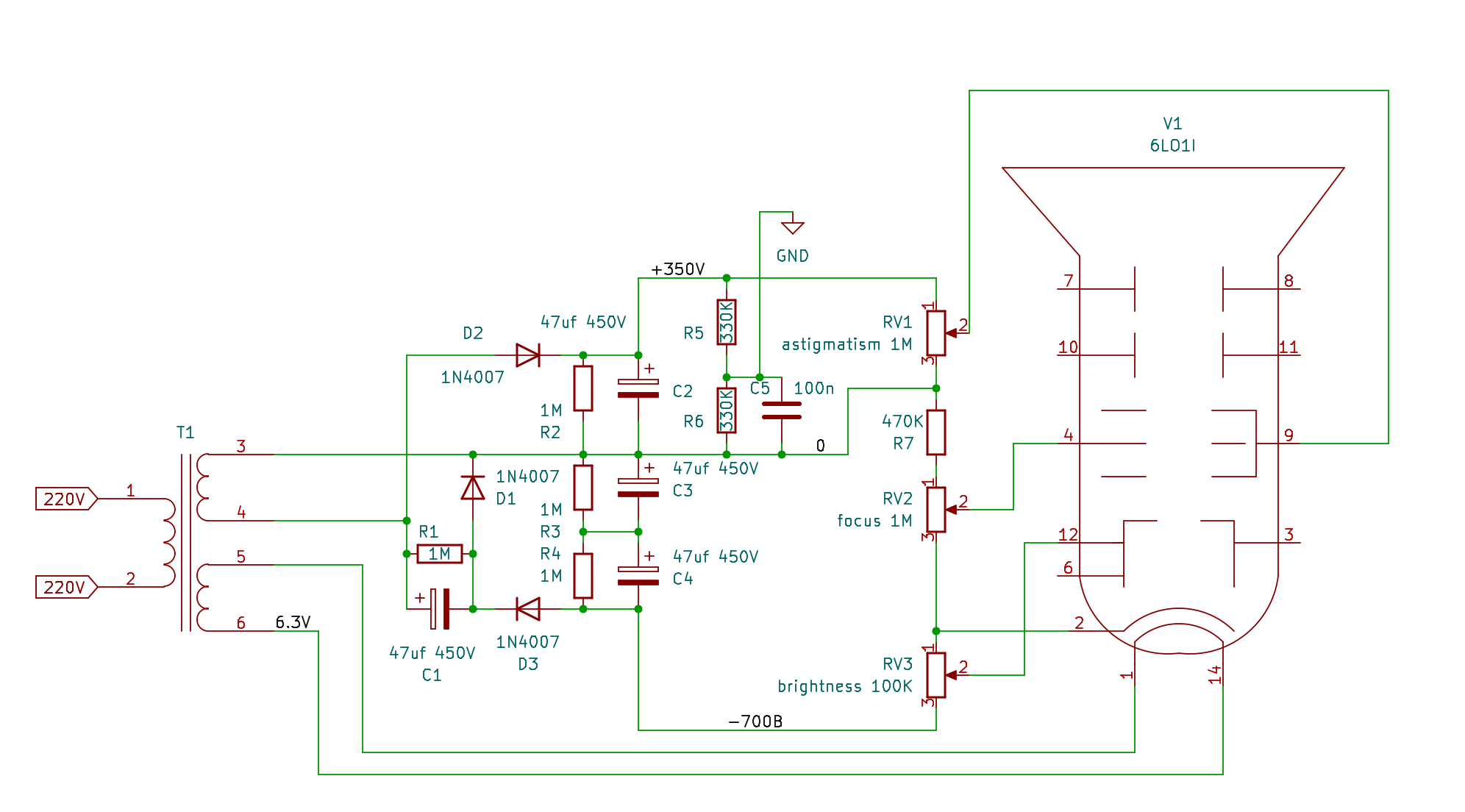
Схема блока питания и обвязки 6ЛО1И
Основой блока питания служит 30-ваттный тороидальный трансформатор с двумя обмотками, накальной и анодной. Анодная обмотка выдает 235 В, которые поступают на выпрямитель и умножитель. Выпрямитель применен однополупериодный, так как он хорошо сочетается с умножителем, а токи потребления схемы около 0,5 мА. На выходе выпрямителя получаем около +330 В. На выходе умножителя имеем, соответственно, около –660 В, что в сумме дает нам 1000 В — вполне достаточное напряжение для работы трубки.
Обрати внимание на резисторы, шунтирующие конденсаторы выпрямителя и умножителя: они могут существенно продлить твою жизнь, поскольку конденсаторы — штука коварная (см. предупреждение). Вообще говоря, несмотря на паспортное анодное напряжение 1200 В, 6ЛО1И работает и от 1000 В, и даже от 500 В. При этом повышается чувствительность отклоняющей системы и снижается яркость свечения.
При 1000 В яркость вполне приличная. Обвязка самой 6ЛО1И вполне стандартная, как и в упомянутом выше проекте. Стоит также обратить внимание, что к общему проводу подключен не выход выпрямителя, а средняя точка делителя на резисторах R5/R6. Это нужно, чтобы приподнять напряжение на отклоняющих электродах при использовании окончательного варианта видеоусилителя.
Дело в том, что напряжение на втором аноде (астигматизм) должно быть чуть ниже, чем на отклоняющих электродах. Если напряжение на них низковато, то и на втором аноде его придется занижать, в результате падает яркость, использование же делителя позволяет обойти эту проблему. Да, настройки яркости, фокуса и астигматизма влияют друг на друга. Если включить устройство на этом этапе, после прогрева на экране появится точка, которую можно сфокусировать. Сигнал подается на отклоняющие пластины, выводы 10, 11 определяют отклонение по оси Y, выводы 7, 8 — отклонение по оси X. Теперь перейдем к видеоусилителю.

6ЛО1И с блоком питания и обвязкой



























