Выходной каскад
Выходной каскад в первой версии, как вы уже поняли, собран на лампе 6П1П c фиксированным смещением. Сигнал от предварительного усилителя поступает на управляющую сетку (вывод 7). Одновременно сюда же через резистор R9 подается напряжение смещения от блока питания. В блоке питания есть подстроечные резисторы, которыми можно плавно регулировать отрицательное напряжение смещения.
Катод лампы подключен к минусу питания («земле») через резистор R12 малого сопротивления 1 Ом. Этот резистор не оказывает влияния на работу лампы. Он служит для контроля тока через лампу без разрыва цепи. Это очень удобно при настройке усилителя и при замене ламп. В соответствии с законом Ома численное значение напряжения на этом резисторе в милливольтах совпадает с током через лампу в миллиамперах. Поэтому для измерения тока через лампу достаточно измерить напряжение на резисторе.
При настройке каскада поступаем следующим образом: параллельно резистору R12 подключаем мультиметр и измеряем напряжение. регулируя напряжение смещения лампы. Добиваемся показаний 42..45 милливольт. При этом ток покоя лампы будет равен 42..45 миллиампер. Это оптимальный ток покоя для лампы 6П1П.
Цепочка С4 R13 служит для предотвращения самовозбуждения усилителя на высоких частотах.
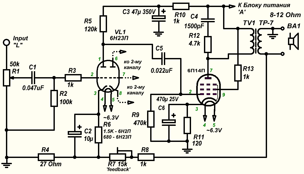
Третий вариант схемы — лампа 6П14П с автоматическим смещением

Схема для лампы 6П14П отличается только номиналом резистора автоматического смещения R11. Здесь его сопротивление 120 Ом. Это стандартный номинал из даташита лампы
Кроме того у ламп разная цоколевка, поэтому обращайте внимание на нумерацию выводов и распайку ламповой панельки
Лампа 6П14П — это пентод. У нее большая крутизна характеристики чем у 6П1П, и соответственно большее усиление. Я не стал рассматривать работу этой лампы с фиксированным смещением, так как считается что она «заточена» под работу именно с автоматическим смещением. Вообще это замечательная проверенная временем лампа с отличным звуком. Полный аналог 6П14П — это лампа EL84, идентичные пары таких ламп можно заказать на Алиэкспресс. Это отличный выбор для нашего усилителя.
Все лампы нашего усилителя имеют одинаковые цоколи и поэтому используют одинаковые ламповые панельки.

↑ Первый запуск
Первый запуск прошёл успешно. Одного жаль: на тот момент у меня не было мультиметра под рукой. Старый сломался, новый ещё не купил. В общем, настраивал варварским методом: регулировал смещение так, что бы оно было минимальным, но аноды не краснели. Вроде бы все работает, пора и в корпус прятать. И тут мне здорово повезло: знакомый моего отца отдал мне старинный неработающий гитарный УНЧ «Минор», который моментально был выпотрошен.

Корпус от «Минора» подошёл отлично, в него влезли два выходных трансформатора ТС180 (лёжа) и 2 платы самого УНЧ, а трансформатор питания ТСА-270 не поместился. Поэтому для БП был сделан отдельный корпус из ДСП и фанеры. Сверху корпус обклеен самоклейкой.

Были высверлены отверстия под панельки. Все установлено, и вот долгожданный запуск в корпусе. Включаю и… чуть не оглох от свиста по мере прогрева ламп! Ругаясь, выключаю питание, и иду на рынок за экранированным проводом, покупаю с запасом.
Принципиальная схема усилителя
В этом разделе мы рассмотрим три версии этого усилителя. Для начала исходная, самая первая версия на лампе 6П1П и с фиксированным смещением на сетки выходных ламп.

Схема усилителя с выходным каскадом на лампе 6П1П и фиксированным смещением
Стерео усилитель собран на трех лампах. На схеме показан только левый стереоканал. Первая лампа — предварительный усилитель. Это — двойной триод 6Н23П или 6Н2П. такая лампа содержит фактически две отдельные лампы в одном стеклянном баллоне и используется одновременно в обоих стереоканалах. На левой половинке лампы собран предусилитель левого канала, на правой — правого канала. На схеме изображены только компоненты левого канала. Правый канал идентичен. В выходных каскадах каналов усилителя работают по одной лампе 6П1П.
Входной звуковой сигнал подается на верхний по схеме вывод регулятора громкости — потенциометра R1. С движка потенциометра, через разделительный конденсатор C1 и резистор R3 напряжение звуковой частоты поступает на сетку лампы — вывод 2 (вывод 7 для правого канала).
Сеточный резистор R2 и резистор R6 в цепи катода лампы образуют цепь автоматического смещения лампы предусилителя. Нужно иметь в виду, что все, что я говорил об автоматическом или фиксированным смещении ранее, относится только к выходным каскадам. Каскады предварительного усиления всегда строятся с автоматическим смещением.
Усилитель с возможностью работать как с 6П1П так и с 6П14П. Что добавить в схему?
Если вы хотите чтобы ваш усилитель мог работать с обоими типами ламп, нужно добавить в схему усилителя две дополнительных ламповых панельки, так как цоколевка у ламп разная. В последствии вы можете устанавливать либо одни, либо другие лампы в соответствующие панельки. У меня сделано именно так. Нужно иметь в виду, что нельзя вставлять одновременно 6П1П и 6П14П. Усилитель должен работать или с одними, или с другими. Конечно есть возможность установить в левый канал 6П14П а в правый 6П1П и они будут работать, но в этом нет никакого смысла, так как лампы звучат несколько по разному.

Схема подключения дополнительных ламповых панелек под лампы 6П14П для варианта усилителя на 6П1П с автоматическим смещением. Выводы со стрелками подключаем к соответствующим выводам панельки лампы 6П1П. Для стерео усилителя естественно, нужно это сделать 2 раза — для левого канала и для правого.

Схема подключения дополнительных ламповых панелек под лампы 6П14П для варианта усилителя на 6П1П с фиксированным смещением. Поскольку на сетку лампы 6П14П не должно поступать напряжение смещения, которое подается на 6П1П , то в этом варианте мы уже не сможем подключить вывод 2 панельки напрямую к соответствующему выводу панельки 6П1П. Нам потребуется дополнительный разделительный конденсатор, левый по схеме вывод которого мы подключаем непосредственно к катоду половинки лампы VL1 соответствующего стерео-канала. также панельке добавлен «персональный» сеточный резистор на 470 кОм. После такой модернизации в случае использования ламп 6П1П они будут работать с фиксированным смещением, а в случае с 6П14П — с автоматическим. У меня сделано именно так:





























