Продолжаем рассматривать схему усилителя. Разделительные конденсаторы.
Итак, входной сигнал усиливается первой лампой и с ее катода через разделительный конденсатор С5 подается на сетку выходной лампы. В усилителях, претендующих на гордое звание Hi-End (хотя до сих пор не определены критерии попадания усилителя в эту «секту») в качестве разделительных конденсаторов принято использовать только качественные пленочные конденсаторы, специально изготовленные для Hi-End аудио. Но такие кондеры очень дорогие и вообще-то целесообразность их применения в таких усилителях как наш («слепила из того что было») вызывает большие сомнения. Как компромисс можно использовать недорогие и качественные конденсаторы Wima.
Я использовал советские фторопластовые конденсаторы типа ФТ из своих запасов. Это реально лучшие из советских кондеров, которые можно использовать в цепях прохождения звука.
Советский конденсатор ФТ с фторопластовой изоляцией
Нужно иметь в виду, что все разделительные конденсаторы должны быть на напряжение не менее 250 вольт. а еще лучше 300-400.
Вообще я не советую вам особо заморачиваться с крутыми конденсаторами для этой конструкции. Вы можете использовать любые конденсаторы нужных номиналов и на подходящее напряжение, cледуя следующим двум правилам:1. Это ни в коем случае не должен быть электролитический конденсатор.2. Это ни в коем случае не должен быть керамический конденсатор.
Можно применять любые пленочные отечественные или зарубежные кондеры, или даже бумажные, которые были популярны в старой ламповой технике. Отлично работают конденсаторы типа «бумага в масле».
Радиопередатчики, Ламповая техника
|
|
|||||
|
На рис.15 показана схема еще одного АМ передатчика-“шарманки”. Выполнена она на двух радиолампах: 6ПЗС — задающий генератор и 6П14П — модулятор. Применение в микрофонной цепи согласующего трансформатора и в качестве микрофона угольного телефонного капсюля позволило существенно упростить схему модулятора. Однако не для каждого радиолюбителя намотка низкочастотного трансформатора упростит изготовление конструкции. А тут он еще и не один — второй трансформатор установлен в анодной цепи лампы 6П14П. На выходе задающего генератора установлен П-контур СЗ-С4- L2-С5, питание анодной цепи осуществляется через дроссель L3, амплитудная модуляция — также по анодной цепи.
Катушка L1 намотана на керамической трубке d-32 мм и содержит 50 витков провода ПЭЛ-0,7, отвод — от середины катушки, намотка — виток к витку. Катушка П-конту- ра L2 намотана на керамической трубке d-12 мм и содержит 60 витков провода ПЭЛ-1,5, намотка — виток к витку. Дроссель L3 намотан на резисторе ВС-2 сопротивлением 100—1000 кОм и имеет три секции, в каждой из которых размещено по 57 витков провода ПЭЛШО-0,15. Намотка — “универсаль”. Трансформатор ТР1 с коэффициентом трансформации 1:40 можно взять от лампового приемника (выходной звуковой в УНЧ) или даже от транзисторного (выходной в УНЧ). Низковольтную обмотку (с малым числом витков, намотанную толстым проводом) (I) следует подключить к микрофону ВМ1, а высоковольтную обмотку II — к управляющей сетке лампы 6П14П. В качестве ТР2 следует применить выходной трансформатор от лампового УНЧ (используется только первичная обмотка, отвод сделан от ее середины). (Продолжение следует
Ключевые теги: радиолампа, низкочастотный, трансформатор |
|||||
|
|||||
|
|||||
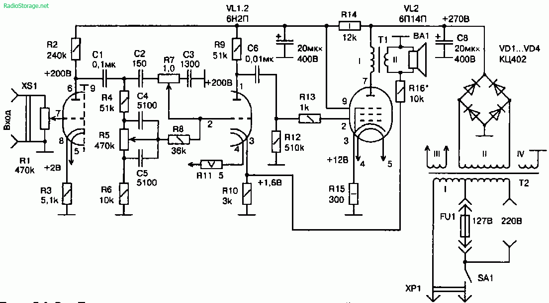
Принципиальная схема
На двойном триоде 6Н2П (VL1) выполнен двухкаскадный усилитель напряжения, а в выходном каскаде используется мощный пентод типа 6П14П (VL2). На вход усилителя можно подать сигнал от CD-проигрывателя или УКВ-тюнера.
Сигнал с переменного резистора R1, выполняющего функции регулятора громкости, подается на управляющую сетку триода VL1.1. После усиления сигнал через конденсатор связи С1 и корректирующие цепи подается на управляющую сетку второго триода VL1.2.

Рис. 1. Принципиальная схема усилителя звуковой частоты мощностью 5 Вт на двух электронных лампах 6Н2П и 6П14П.
С анодной нагрузки второго триода, резистора R9, напряжение звуковой частоты через конденсатор С6 и резистор R13 поступает на управляющую сетку пентода VL2, который является усилителем мощности. Электрические колебания низкой частоты большой мощности, возникающие в анодной цепи пентода, с помощью выходного трансформатора Т1 подводятся к громкоговорителю ВА1.
В схеме имеются плавные регулировки по низшим и высшим частотам. С помощью переменного резистора R5 производится регулировка низших частот, а с помощью переменного резистора R7 — по высшим частотам.
Необходимые начальные отрицательные напряжения смещения на управляющих сетках ламп VL1.1, VL1.2 и VL2 осуществляются резисторами R3, R10, R13, включенными в цепи их катодов.
Питается усилитель от выпрямителя, собранного по обычной мостовой схеме на четырех полупроводниковых диодах VD1…VD4. Напряжение на выпрямитель подается со вторичной обмотки трансформатора Т2, первичная обмотка которого может быть включена в сеть с напряжением 220 В или 127 В.
Переключение на требуемое напряжение сети производится перестановкой плавкого предохранителя FU1 в соответствующие гнезда. Нити накала питаются от обмотки III силового трансформатора Т2. Для уменьшения шумов и фона переменного тока на нити накала ламп VL1.1 и VL1.2 предусилителя подается пониженное напряжение питания. С этой целью последовательна с нитью накала лампы VL1 включен резистор R11.
Блок питания усилителя
Блок питания тоже не сложный. Анодное напряжение выпрямляется с помощью моста и фильтруется RC-фильтром, состоящим из резисторов R101-R102 и конденсаторов C101-C107. Резистор R108 разряжает высоковольтные конденсаторы после выключения питания.
Резисторы R105, R104 симметрируют напряжение накала на землю, так что шум сети, слышимый в динамиках, должен быть минимален. Резистор R101 довольно сильно нагревается, поэтому для лучшего отвода тепла его можно разместить на небольшом радиаторе, либо два сразу подключить — последовательно или параллельно (путем выбора сопротивления отдельных резисторов соответственно). Этот источник питания обеспечивает питание одновременно обоих каналов УНЧ.
После включения усилитель должен прогреться несколько минут, чтобы стабилизировались токи протекающие через лампы. Резисторы R101 и R102 в блоке питания, а также R9 и R9A на лампах будут нагреваться до высокой температуры, это нормально. Однако если в воздухе есть запах выжженного лака и видим, что краска на одном из резисторов меняет цвет, значит у резистора слишком мало запаса. В этом случае его следует заменить на такой же по номиналу, но с большей мощностью. После более длительного периода работы снова проверяем напряжение питания и падение напряжения на катодных резисторах ламп. Производим коррекцию анодных токов лампы L2 (L2A).
Конструкция усилителя
Я сделал шасси усилителя из алюминиевого корпуса старого высоковольтного блока питания газового лазера, который я нашел в магазине б.у. радиодеталей в 2006 году.
Корпус был покрашен в черный цвет из баллончика с акриловой краской.
Крепление сетевых трансформаторов
Крышка блока трансформаторов. Серебристая металлическая пластина на передней панели и крышке трансформаторов — это хромированная латунная пластина от старого советского фотоглянцевателя.
Вид снизу на монтаж усилителя. Слева плата, на которой установлены ламповые панели и установлены детали усилителя. Это «псевдо-печатная» плата. Она сделана из фольгированного стеклотекстолита толщиной 2 мм. Из фольги сформированы просто контактные площадки, на которых выполнен навесной монтаж усилителя.
Чертеж платы усилителя. Тогда в 2006 году я разводил платы в P-Cad 2001
Передняя панель усилителя. На ней установлены раздельные регуляторы громкости левого и правого каналов, входные RCA гнезда, выключатель анодного напряжения и индикатор включения анодного напряжения. В качестве индикатора я использовал неоновую лампочку с гасящим резистором на 1M
Вид на переднюю панель изнутри шасси.
Задняя панель усилителя. На ней установлены клемы для подключения громкоговорителей, предохранитель, гнездо питания (от компьютерного блока питания) и выключатель питания.
Дроссель фильтра питания и печатная плата блока питания усилителя
P.S. Субъективно, в версии с лампами 6П14П усилитель звучит «мощнее», видимо из за большей крутизны характеристики этой лампы. Лампы 6П1П звучат потише но более сбалансированно по частотам. Каким лампам отдать предпочтение — решать вам. Пишите комментарии к статье. На моем YouTube канале уже опубликовано видео про этот усилитель.
Усилитель развивает выходную около 5 Вт на канал в версии с 6П14П и около 4 Вт на канал с 6П1П. При этом по ощущениям громкости с 6П14п он звучит практически также как мой усилитель на TDA2050. Громкости более чем достаточно чтобы «прокачать» мою комнату (около 20 кв. метров) при просмотре фильмов. При этом усилитель потребляет мощность около 60 вт. То есть КПД менее 10 процентов. Это обычное соотношение для усилителей класса «А». К сожалению за «теплый ламповый звук» приходится платит низким КПД, но оно того стоит.
Выходные трансформаторы усилителя. Аспекты согласования трансформатора и громкоговорителя. Как должно быть и как есть на самом деле
Выходной трансформатор лампового усилителя — это важнейший компонент с точки зрения влияния на звук. От качества выходного транса и согласованности его с выходной лампой зависит частотный диапазон усилителя и его выходная мощность. Также вторичная обмотка выходного трансформатора должна быть согласована с сопротивлением катушки используемого громкоговорителя.
В транзисторных усилителях все проще — мы можем подключить к усилителю практически любой громкоговоритель, главное чтобы его сопротивление не было слишком мало, чтобы не превысить допустимый ток выходных транзисторов. От сопротивления динамика в транзисторном усилителе будет зависеть выходная мощность, в соответствии с формулой P = (U*U)/R где P — выходная мощность, U — действующее значение напряжения сигнала на громкоговорителе (RMS) а R — сопротивление его катушки (импеданс), измеренное на частоте тестирования динамика (обычно это 1000 Гц).
С ламповым усилителем все несколько сложнее. Приведенная формула тоже работает, но для того чтобы выходной трансформатор правильно работал и мог отдать динамику максимальную мощность, его вторичная обмотка должна быть согласована с сопротивлением динамика. То есть теоретически мы не можем просто взять и подключить к выходу трансформатора, рассчитанного для работы с динамиком на 4 Ома, динамик с сопротивлением 8 Ом. Я написал «теоретически», потому что на практике бывает так что у нас нет выбора. Есть какой-то готовый трансформатор и какие-то колонии с таким-то сопротивлением. И не всегда это будет совпадать. Ничего страшного не случится, усилитель будет работать. Но нам придется смириться с ухудшением характеристик усилителя. Обычно в случае несогласованности мы можем потерять в выходной мощности и в низких частотах.
Также было и в моем случае в 2006 году. У меня были в наличии два советских трансформатора, «выдранных» из старых телевизоров. Это были трансформаторы типа ТР-7. На трансформаторах написано «трансформатор звуковой частоты ТР-7» и приведены количества витков первичной и вторичной обмоток. Это 2000 витков ПЭЛ 0,18 и 100 витков ПЭЛ 0,58.
Трансформатор звуковой частоты ТР-7 от телевизора Рубин-102 для однотактного выходного каскада на лампе 6П14П
Фактически в ламповом усилителе выходной транс является трансформатором сопротивления, который преобразует сравнительно высокое сопротивление анодной нагрузки электронной лампы (несколько кОм) в низкое сопротивление для подключения динамика (несколько ом). Найдя в справочнике оптимальное сопротивление нагрузки для нашей лампы и зная сопротивление нашего динамика мы можем определить нужные параметры трансформатора.
Трансформаторы ТР-7 использовались в телевизорах Рубин-102 и использовались с как раз лампой 6П14П (а не с 6П1П как в первом варианте моего усилка). Для этой лампы оптимальное сопротивление нагрузки — 4,5 кОм. Коэффициент трансформации нашего транса K = 2000 / 100 = 20. Общее сопротивление катушек громкоговорителей в телевизоре Рубин-102 было 11 Ом. То есть 20*20*11=4400 Ом. То есть первичная обмотка трансформатора практически соответствует рекомендованному сопротивлению для лампы 6П14П и транс действительно рассчитан на нагрузку около 11 Ом. Сопротивление моих колонок равно 8 Ом. То есть усилитель работает не совсем в оптимальном режиме, но тем не менее работает хорошо. Оптимальное сопротивление анодной нагрузки для 6П1П еще больше — около 5 кОм. И здесь чаша весов склоняется в пользу версии на 6П14П, так как сейчас трудно найти готовый трансформатор сделанный именно под 6П1П. Таким образом, использовать 6П1П в наше время имеет смысл только в том случае, если они у вас есть.
Если бы я делал усилитель сейчас, я бы заказал выходные трансформаторы на Алиэкспресс. Они хороши тем, что их вторичные обмотки имеют отводы для подключения как колонок с сопротивлением 4 так и 8 Ом. И в любом случае усилитель с таким трансформатором будет работать в режиме, близком к идеальному.
Что такое автоматическое и фиксированное смещение электронной лампы?
Отрицательное смещение на сетке лампы нужно для того, чтобы установить правильный режим работы, при котором лампа могла бы эффективно усиливать сигнал. Если на сетку не подавать отрицательное смещение относительно катода, то лампа всегда будет полностью открыта и через нее будет протекать всегда максимальный ток. Это значит, что в случае маломощной лампы. она просто не сможет усиливать сигнал, а в случае с мощной выходной лампой она даже может раскалиться и выйти из строя. Поэтому на сетку лампы должно быть подано некоторое отрицательное напряжение относительно ее катода, которое частично «закрывает» лампу, уменьшая ее ток покоя. В случае с фиксированным смещением катод лампы соединяется с «землей» (обычно через резистор сопротивлением 1 Ом для контроля тока через лампу) а на управляющую сетку лампы через дополнительный резистор подается отрицательное напряжение от отдельного выпрямителя. желательно также стабилизировать это напряжение и обеспечить его регулировку, чтобы иметь возможность подстраивать ток покоя ламп.
При автоматическом смещении все гораздо проще. Мы просто включаем в цепь катода дополнительный резистор небольшого сопротивления. В случае схемы нашего предварительного усилителя — это резистор R6. При этом ток, проходящий через лампу создает на этом резисторе некоторое небольшое напряжение, которое как бы «приподнимает» потенциал катода относительно «земли». Поскольку сетка лампы соединена с «землей» через резистор R2, то на сетке получается отрицательный потенциал относительно катода лампы (НЕ относительно земли, а именно относительно катода!). Сопротивление резистора R6 отличается для разных типов ламп, и берется из справочника по конкретной лампе. То есть номинал этого резистора — это фактически один из параметров лампы. если мы хотим использовать лампу 6Н23П то должны использовать резистор на 680 Ом. Для лампы 6Н23П нужно установить резистор на 1.5К.
При использовании рекомендованного резистора нужное напряжение смещения создается автоматически. Поэтому данный тип смещения и называется «автоматическое смещение». если по каким-то причинам начинает возрастать ток через лампу, одновременно увеличивается и падение напряжения на катодном резисторе, и лампа немного более закрывается, ограничивая ток.
Преимущества автоматического смещения перед фиксированным — это простота и дешевизна (не нужен дополнительный выпрямитель и дополнительная обмотка силового транса), и большая стабильность работы, автоматическая подстройка смещения при колебаниях напряжения питания. Поэтому такое включение всегда используется в маломощных каскадах предварительного усиления.
Недостатки заключаются в том, что мы вводим в цепь лампы дополнительное сопротивление. Это уменьшает максимальную выходную мощность. Если в усилителе небольшой мощности (как в этой статье) это практически не заметно, то в ламповых усилителях на 50 — 100 Вт это уже создает проблемы. Поэтому выходные каскады мощных ламповых усилителей всегда строятся по схеме с фиксированным смещением. Второе неудобство — необходимость каждый раз при замене ламп подстраивать их ток покоя, регулируя напряжение смещения специальными построечными резисторами.
Кроме того вводя в цепь катода лампы резистор, мы создаем местную отрицательную обратную связь по переменному току, которая сильно уменьшает усиление лампы. Для устранения этой обратной связи параллельно резистору включается конденсатор большой емкости. В нашей схеме это «электролит» С2. Он должен быть рассчитан на напряжение 16 — 25 вольт.
6П14П, EL84
6П14П в триоде, нравится, своей мягкостью, уютностью (очень нравится).
Но, и в двухтакте слушаю, на даче стоит Симфония-003+акустика Телефункен семидесятых годов. Не раздражает. Нет конечно той магии, как ва SE но тоже хорошо.
Дома у меня Телефункен 1939года, дома я предпочитаю EL11.
shi
Почти все что мне попадались без индекса «ЕВ» были не фонтан. Есть еще парочка каких то странных, с немного другой конструкцией… не знаю как это называется… вобщем колечко под геттером у них большое как у ЕВ, а под ним еще две параллельные вертикальные пластинки. И надпись сделана мерзкой желтой краской, которая слетает при малейшем внешнем воздействии.
Fil
Извините, не следил за темой с самого начала, но все же свои пять копеек так и хочется вставить
Если выбирать лампу в качестве основы для серьезного усилителя для новичка, то 6П14П в триоде лидирует безоговорочно, и с огромным отрывом. Более того, такой усилитель будет очень тяжело «переиграть» чем-либо другим даже не новичку, поскольку 6П14П великолепно звучит практически для всех жанров.
У меня есть возможность сравнивать 6П14П с другими лампами, в том числе упомянутая 6С33С, целое семейство 6V6–6L6-подобных, прямонакалы 6С4С, 2С4С, триод 6С19П… все они звучат по-разному, многие звучат очень неплохо, остальные похуже… однако в итоге я всегда возвращаюсь к 6П14П.
Да, ее динамичный и очень детальный звук кому-то может показаться слишком навязчивым, однако для новичков это как раз чаще всего будет плюсом, так как понимание того, что детальность и подробность усилителя не является самоцелью, приходит далеко не сразу.
А простота реализации при этом потрясающая — усилитель можно собрать за вечер, и наслаждаться ламповым звуком. А уже потом играться драйверами, перебирать конденсаторы, варианты смещения и т.д…
Так что — long live el84 — да здравствует 6п14п!
ML8
6П14П-и использовались в вычислительной технике. У меня осталась одна лампа. Ставить в пару с другими не получается. Звучание резко отличается.
maestro
У меня некоторое время назад был в пользовании усилитель Мэнли на ЕЛ84. Изначально там стояли югославские 6BQ5 с клеймом Мэнли. Я пробовал использовать на нём старые ЕЛ84 от ТФК (покупал по 80 зелёных за шт.) Замена стоила того, но каждый цену вопоса соизмеряет со своими возможностями и желаниями. Могу сказато только, что замена разделительных емкостей давала больший эффект при меньших затратах, но это не значит, что лампами заниматься не стоит. Подбирать в четвёрки настоятельно рекомендую.
Normann
«в живую» имел дело с 6П14П, (-Е), EL84 Tesla и E84L Simens. Субъективно Сименс играл более приятно, на втором месте Тесла. Если усилитель «фирмовый», то стоит искать хорошие лампы (мое мнение). 6П14П не совсем аналог EL84, 6П14 отдают меньшую мощность (судя по паспортным режимам).
Шляхов Илья
Детали
Самодельными деталями УЗЧ являются: шасси, выходной Т1 и силовой Т2 трансформаторы. Хотя, в принципе, можно использовать и трансформаторы промышленного производства, если таковые имеются в распоряжении радиолюбителя. Постоянные резисторы типа MЛT, соответствующие мощности указанной на схеме.
Переменные резисторы R1, R5 и R7 могут быть типа СПЗ-ЗЗ. Электролитические конденсаторы С7 и С8 типа К50-27, остальные постоянные конденсаторы типа МБГО. Предохранитель FU1 должен быть рассчитан на ток 0,5 А.
Для силового трансформатора Т2 при самостоятельном изготовлении используется сердечник из пластин Ш16 с окном площадью 6 см2 и толщиной набора 32 мм. Обмотка I содержит 2100 витков провода ПЭЛ 0,27 с отводом от 1220 витка, обмотка И — 2400 витков ПЭЛ 0,16, а обмотка III — 65 витков ПЭЛ 0,64.
Экранирующая обмотка IV представляет собой плотный ряд витков провода ПЭЛ 0,27…0,31, уложенных между первичной обмоткой I и вторичными обмотками II и III трансформатора. В выходном трансформаторе Т1 может быть использован Ш-образный сердечник с площадью сечения среднего стержня 6…7 см2 и площадью окна не менее 6,5 см2. Его первичная обмотка I имеет 2500 витков провода ПЭЛ 0,16, а вторичная II — 75 витков ПЭЛ 0,8…0,9.
Что это за усилитель? 3 варианта схемы.
Моей задачей было сделать стереофонический ламповый однотактный усилитель с наименьшими затратами. В качестве выходных ламп я использовал советские лучевые тетроды 6П1П в основном потому, что они очень дешево продавались в соседнем магазине радиодеталей.
В этой статье я опишу 3 варианта схемы усилителя: на лампах 6П1П с фиксированным смещением, на 6П1П с автоматическим смещением и на лампах 6П14П (EL84) с автоматическим смещением. Звучание всех вариантов усилителя очень хорошее. Субъективно звук 6П1П и 6П14П несколько отличается, хотя трудно сказать чем. ВЫ можете потратить время и собрать усилитель на обеих лампах и выбрать то звучание которое вам больше нравится. Можно также сделать как у меня — универсальный усилитель который может работать на обоих типах ламп. Это наиболее затратный вариант, так как потребует двух дополнительных панелек для ламп и нескольких дополнительных резисторов и конденсаторов.
Имеет упростить схему и отказаться от фиксированного смещения (в случае с 6П1П ) и сделать усилитель с автоматическим смещением. Просто в этом усилителе я когда-то экспериментировал в фиксированным смещением. Считается что 6П1П лучше работают с фиксированным, а 6П14П — с автоматическим. Хотя на самом деле обе лампы прекрасно работают с автоматическим смещением. В случае использования автоматического смещения вы избавляетесь от большей части блока питания, что сильно упрощает схему в целом.
Видео обзор этого усилителя. Также можно послушать звук (конечно, относительно ютубовского звучания)
Нужно сказать что сейчас я бы так и сделал, но справедливости ради привожу в первую очередь схему так как я ее сделал в 2006 году — на лампах 6П1П с фиксированным смещением.
Лампа 6П1П — лучевой тетрод
Максимальная выходная мощность, которую можно получить от одной такой лампы в однотактной схеме — это чуть больше 4 Вт. Я думал сделать более мощный усилок, но в то же время мне хотелось именно однотактный (SE — Single-ended) усилитель. Как известно, SE выходной каскад обладает специфическим окрашенным «Hi-End» звучанием, обусловленным «благозвучными» четными гармониками в выходном сигнале. но в SE усилителях эффект «лампового звучания» выражен более ярко.
Четные гармоники в сигнале лампового усилителя





























